网站首页
关于富创
公司简介
生产研发
荣誉资质
合作伙伴
联系我们
在线反馈
新闻资讯
荣誉资质
公司动态
行业资讯
产品中心
隐藏式 V 系列
流媒体 T 系列
后视镜款F/C系列
通用款 A 系列
下载中心
说明书
安装图纸
视频教程
软件升级
APP下载
高清记录仪
在线留言
招贤纳士
品牌招商
项目简介
加盟条件
申请流程
服务支持
营销网络
关闭
网站首页
关于富创
公司简介
生产研发
荣誉资质
合作伙伴
联系我们
在线反馈
新闻资讯
荣誉资质
公司动态
行业资讯
产品中心
隐藏式 V 系列
流媒体 T 系列
后视镜款F/C系列
通用款 A 系列
下载中心
说明书
安装图纸
视频教程
软件升级
APP下载
高清记录仪
在线留言
招贤纳士
品牌招商
项目简介
加盟条件
申请流程
服务支持
营销网络
登录
注册
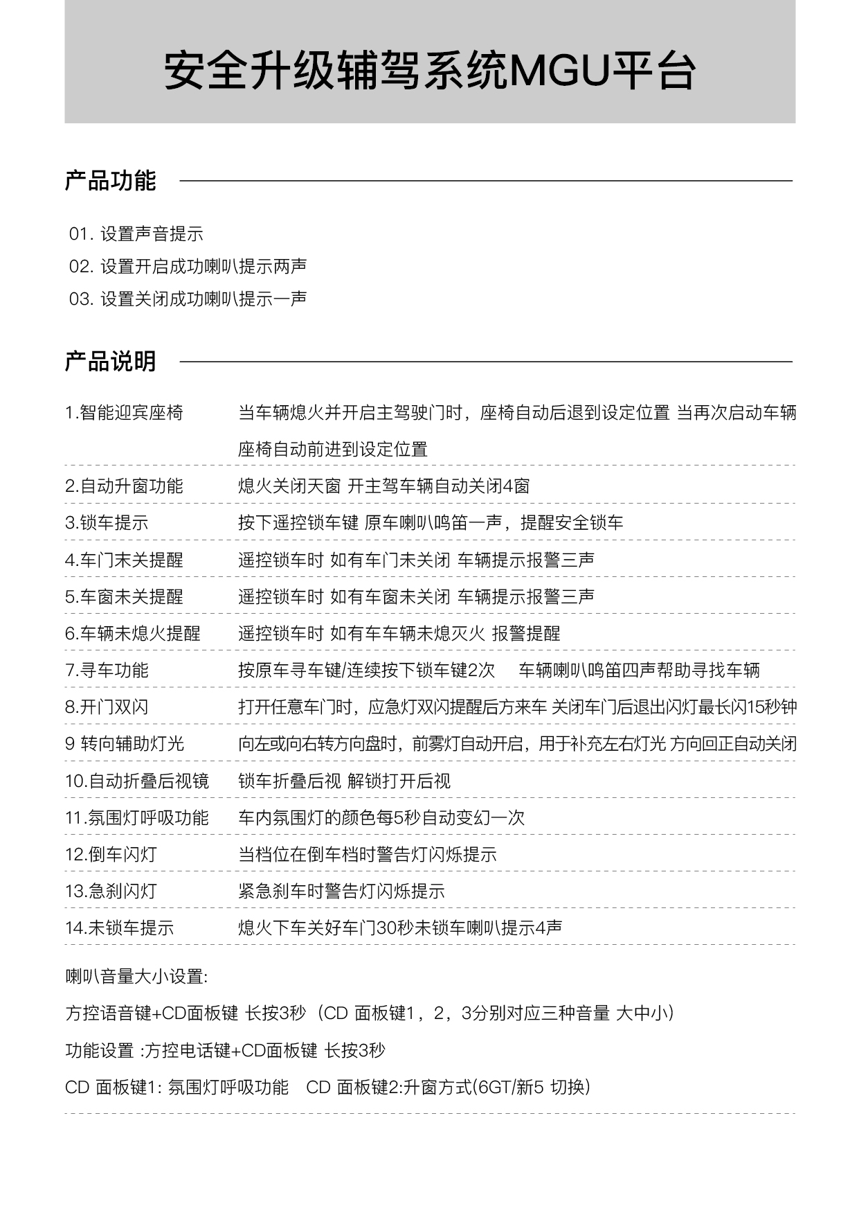
FD-02安全升级辅驾系统F平台;G 平台;MGU平台使用说明书
2023-06-16
chensheng
4365
标签:
F平台;G 平台;MGU平台
下一篇: 安全升级辅驾系统FD-01 用户指引
上一篇:没有了
关于富创
公司简介
生产研发
荣誉资质
合作伙伴
联系我们
在线反馈
新闻资讯
荣誉资质
公司动态
行业资讯
产品中心
隐藏式 V 系列
流媒体 T 系列
后视镜款F/C系列
通用款 A 系列
在线留言
400-8388-995
周一至周五,09:00 - 18:00
备案号:
粤ICP备15096531
Powered by @2015-2099
关于富创
产品中心
下载中心
在线留言